Операции на сонной артерии при атеросклерозе
Показания и противопоказания к оперативному лечению патологии сонных артерий

Показаниями к операции при стенозе сонной артерии являются:
Сужение более 70% даже при отсутствии симптомов патологии. Сужение более 50% при наличии симптомов ишемии мозга, перенесенные в прошлом ишемические атаки или инсульт. Стеноз менее 50% при перенесенных инсульте или транзиторной ишемической атаке. Внезапное нарушение деятельности мозга или прогрессирование хронической ишемии. Двустороннее поражение сонных артерий. Сочетанный стеноз позвоночных, подключичных и сонных артерий.
Открытые вмешательства на артериальных стволах несут определенный риск
Кроме того, стоит учитывать, что основная масса пациентов – пожилые люди, страдающие самой разной сопутствующей патологией, поэтому важно выделить не только показания, но и определить степень риска и противопоказания к оперативному лечению. Препятствием могут стать такие состояния как:
Тяжелые заболевания сердца, легких, почек в стадии декомпенсации, которые делают любую операцию невыполнимой; Выраженное нарушение сознания, кома; Острый период инсульта; Внутримозговое кровоизлияние на фоне ишемического некроза; Необратимое повреждение мозга при полной окклюзии сонных артерий.
Сегодня хирурги отдают предпочтение малоинвазивным манипуляциям, поэтому число противопоказаний постепенно сокращается, а лечение становится более безопасным.
Перед операцией больному предлагается пройти стандартный перечень обследований – анализы крови и мочи, электрокардиография, флюорография, исследование свертываемости крови, анализы на ВИЧ, гепатит и сифилис. Для уточнения особенностей патологии проводится ультразвуковое дуплексное сканирование артерий, ангиография, возможно – МРТ, мультиспиральная КТ.
Как проводится лечение стеноза шейных артерий
Эндартерэктомия
При обнаружении стеноза в подключичной артерии, может быть назначено сонно-подключичное шунтирование. Операция заключается в создании анастомоза между сонной и подключичной артериями посредством специального шунта. После такой хирургической процедуры кровь может поступать как в подключичную артерию через вшитый шунт, так и через сонную артерию питать головной мозг.
Восстановить просвет можно при помощи эндартерэктомии, при которой пациенту вначале делается анестезия, а затем через незначительный разрез кожи в области шейного отдела обеспечивается доступ к артерии. После чего осуществляется извлечение из артерии бляшки и освобождается кровоток.
Сосудистый атеросклероз можно ликвидировать посредством использования стентирования сонных артерий, совмещенного с ангиопалстикой. Данное оперативное вмешательство направлено на исключение попадания бляшек в область головного мозга. Вначале проводится местное обезболивание, а затем через прокол в районе паха врач вводит специальный катетер через бедренную артерию.
Катетер перемещается вдоль сосудистого канала вплоть до места сужения в районе сонной артерии, куда осуществляется имплантирование специального стента самораскрывающегося типа.
Таким образом, бляшка прижимается к сосудистой стенке и надежно фиксируется стентом. Данная методика не дает возможности оторваться бляшке или ее части и попасть в головной мозг, при этом восстанавливается кровоток и значительно снижается риск возникновения инсульта.
Данные методики полностью восстанавливают функции магистральных артерий шейного отдела. К тому же минимизируется риск возникновения повторного инсульта, ишемической болезни, а также кислородного голодания головного мозга, которое может развиться вследствие закупорки сосудистых каналов.
Советуем почитать: виды операций на сердце
Внимание! Информация на сайте представлена специалистами, но носит ознакомительный характер и не может быть использована для самостоятельного лечения. Обязательно проконсультируйтесь врачом!. Операция на сонной артерии (СА) в основном показана пациентам, страдающим сужением сосуда, и призвана обеспечить адекватное кровоснабжение мозга
Сонные артерии – это наиболее крупные и важные сосуды, обеспечивающие поступление крови к головному мозгу, очень чувствительному к недостатку кислорода. Даже, казалось бы, небольшое сужение этих артерий способно вызвать симптомы повреждения нервной ткани, таит опасность инсульта и даже гибели больного
Операция на сонной артерии (СА) в основном показана пациентам, страдающим сужением сосуда, и призвана обеспечить адекватное кровоснабжение мозга. Сонные артерии – это наиболее крупные и важные сосуды, обеспечивающие поступление крови к головному мозгу, очень чувствительному к недостатку кислорода. Даже, казалось бы, небольшое сужение этих артерий способно вызвать симптомы повреждения нервной ткани, таит опасность инсульта и даже гибели больного.
Местами пристального внимания сосудистых хирургов являются зона бифуркации общей сонной и внутренняя сонная артерия (ВСА) – это те участки, которые наиболее часто подвергаются структурным изменениям, а потому именно они становятся объектом для оперативного лечения.

схема строения сонной артерии
Инсульт (инфаркт мозга) – одно из самых опасных заболеваний сосудистой системы и мозга, распространенность которого приняла в последние десятилетия угрожающие масштабы. Основная причина инфаркта мозга – атеросклероз, вызывающий критическое сужение просвета артерии. Конечно, разработаны терапевтические подходы в лечении патологии, но, как показывают результаты крупных исследований, ни один консервативный способ не может дать такой результат, как операция.
Нарушения кровотока в мозге не проходят бесследно, часто остаются тяжелые последствия, делающие больного инвалидом, а восстановить потерянные функции мозга возможно далеко не всегда даже при условии проведенной операции. В связи с этим обстоятельством огромное значение приобретает хирургическое лечение с целью профилактики сосудистых катастроф мозга, то есть еще до того, как пострадает нервная система.
Оперативная профилактика стеноза сонной артерии в разы снижает вероятность острого нарушения кровообращения, нормализует доставку крови к мозгу, улучшает самочувствие больных, а после инсульта дает возможность более успешной реабилитации.
Патология сосудов ног показания к хирургическому лечению
Все заболевания сосудов нижних конечностей можно разделить на две группы: болезни, поражающие артерии ног, а также болезни, поражающие вены ног. Соответственно, выделяем и две основные группы показаний к проведению операции:
- наличие гемодинамически значимого препятствия в русле сосудов, несущих кровь к нижним конечностям (в таких случаях, как правило, имеет место атеросклеротический процесс);
- наличие гемодинамически значимого затруднения в русле сосудов, обеспечивающих отток крови от нижних конечностей (как правило, имеет место варикозный процесс).
Соответственно данным группам показаний выделяют и различные варианты оперативных вмешательств, которые принципиально отличаются друг от друга.
Варианты оперативных вмешательств
При наличии показания первой группы (препятствие в русле артерий) возможно выполнение:
- баллонной ангиопластики;
- ангиостентирования;
- шунтирования.
Пластика с помощью баллона или стента выполняется при поражении артерий нижних конечностей среднего и мелкого калибра.

Шунтирование
При поражении артерий ног крупного калибра выполняют один из следующих вариантов шунтирования:
- аорто-бедренное;
- бедренно-бедренное;
- бедренно-подколенное;
- бедренно-тибиальное.
Все это – реконструктивные операции на сосудах, ведь при их выполнении восстанавливается (реконструируется) определенный сегмент кровеносного русла ног. Наложение шунта подразумевает создание обходного пути в месте локализации гемодинамически значимого препятствия.
Возможен также вариант ангиопротезирования. Это еще одна реконструктивная операция, при выполнении которой удаляется пораженный патологией сегмент сосуда и производится его замена имплантатом. С целью замены используют специальные тканевые имплантаты, в некоторых случаях возможно использование собственных сосудов.
Теперь рассмотрим варианты вмешательств, выполняемых при наличии показаний второй группы (ухудшение функции венозного русла). При варикозном поражении сосудов ног проводят:
- флебэктомию;
- мини-флебэктомию;
- склеротерапию;
- лазерную коагуляцию;
- радиочастотную абляцию.
Мини-флебоэктомия подразумевает выполнение тех же действий, но через мельчайшие разрезы (1-2 мм). Последние три из перечисленных выше методик являются минимально инвазивными и устраняют пораженные вены ног путем их склерозирования, коагуляции и абляции, соответственно.

Флебэктомия
Современная ангиохирургия обладает немалым количеством эффективных способов и методик вмешательств. Отмечается стойкая тенденция к предпочтительному применению мини-инвазивных методик, которые являются минимально травматичными для пациента и дают прекрасные результаты. Лечение сосудов нижних конечностей, сердца, головного мозга может быть относительно легким и быстрым, если решать вопрос об операции своевременно.



Вы все еще думаете что ВОССТАНОВИТЬ сосуды и ОРГАНИЗМ полностью невозможно!?
Диагностика атеросклероза сонных артерий
Чтобы атеросклероз сонных артерий не стал угрожающим жизни диагнозом, нужно тщательное обcледование и правильное лечение.
После встречи с врачом и тщательного осмотра проводится инструментальная диагностика — дуплексное сканирование. Это ультразвуковое исследование, которое не требует подготовки и длится 15-20 минут.
Если по результатам УЗИ выявляют атеросклероз сонных артерий, требующий хирургического вмешательства, проводится еще и ангиография. Оборудование в нашей клинике позволяет получить изображения высокого качества с возможностью 3D-реконструкции сосудистого русла. Благодаря этому врач получает необходимую информацию даже о состоянии тех сосудов, которые ультразвук «не видит».

Стентирование
Стентирование — операция по восстановлению просвета сосуда при помощи трубчатого расширителя (стента). Данная техника хирургии не предусматривает извлечение бляшки из рассеченного сосуда. Внутриартериальное образование, суживающее просвет, плотно прижимается к стенке сосуда трубкой-стентом, после чего восстанавливается кровоток.
Операция проводится под местным наркозом, под контролем рентген-аппарата. Через прокол на бедре (или руке) водится катетер, направляемый к участку стеноза сонной артерии. Сетчатый фильтр-корзинка, улавливающий фрагменты случайно холестериновой бляшки, устанавливается чуть выше оперируемой области (это необходимо для предупреждения попадания эмболов или тромбов в мозг).
Для повышения эффективности операции применяются баллонные стенты, увеличивающиеся в объеме в месте сужения артерии. Раздутый баллон плотно прижимает бляшку к стенке. После восстановления нормального просвета баллон сдувается и извлекается через катетер вместе с улавливающим фильтром.
Каротидная эндартерэктомия
Каротидная эндартерэктомия — классическая открытая операция на сонной артерии, целью которой является удаление холестериновой бляшки. Широко применяемым способом реконструкции является пластика сосуда заплатой. После введения прямого антикоагулянта (чаще всего, используется гепарин) и перекрытия зажимом сонных артерий проводится их рассечение по передней стенке. В просвет вводятся эластичные шунты для предотвращения гипоксии мозга. Таким образом, хирургическое поле обескровливается, в то время как сохраняется нормальное кровоснабжение мозговых тканей.

каротидная эндартерэктомия (удаление бляшки из сонной артерии)
Следующий этап — отделение склеротической бляшки от стенок сосуда. После циркулярного выделения холестеринового образования конечную часть бляшки пересекают, затем осуществляют высвобождение кверху. В наружной и внутренней сонной артерии бляшку отслаивают до слоя интимы, который затем подшивают к стенке сосуда специальной нитью.
Третий этап операции — промывание сосуда физиологическим раствором, вместе с которым удаляются фрагменты бляшек — данная манипуляция предотвращает образования мигрирующего тромба в сонной артерии.
Заключительная стадия — закрытие хирургического отверстия в артерии. Для создания заплаты используют искусственные и биологические материалы (PTFE, ксеноперикард или аутовенный трансплантат). Выбор типа заплаты осуществляет врач, исходя из состояния стенок сосудов. Подшивается лоскут проленовыми нитями, затем удаляется шунт, проводится проверка герметичности примыкания заплаты.
Удаляются зажимы, устанавливается фиксатор в устье внутренней сонной артерии, чтобы пустить кровоток по общему сосуду. После вымывания мелких тромботических образований в наружную артерию зажим снимается. На восстановленном участке устанавливается дренаж из эластичного силикона в области нижнего края раны, после чего проводится послойное ушивание тканей.
Эверсионная каротидная эндартерэктомия
Этот вид оперативного вмешательства показан при стенозе внутренней сонной артерии в области устья, если бляшка не превышает 2 см в диаметре, и при удовлетворительном состоянии внутренних сосудистых тканей. После выделения участка бифуркации сосудов проводят пробы на реакцию организма к пережиму сонной артерии (оценку делают по показаниям АД и скорости кровотока по средней мозговой артерии). Если подвержена толерантность к зажиму сосуда, то приступают к основной части операции:
- Внутренняя сонная артерия отсекается от гломуса, затем рассекается в области устья;
- Пересеченная артерия зажимается тонкими пинцетами;
- Интима отслаивается вместе со средней оболочкой (при помощи скальпеля и хирургической лопатки);
- Внешняя оболочка сосуда захватывается пинцетами и выкручивается в противоположном направлении (так же, как снимается чулок);
- Бляшка отслаивается по всей длине артерии — до участка нормального просвета сосуда.

Вывернутая артерия осматривается на предмет выявления отслоений интимы, затем производится закачивание физиологического раствора в сосуд. Если в просвете не появились разветвленные волокна интимы после промывания струей под давлением, значит можно переходить к завершающей стадии операции.
При обнаружении видимых в просвете обрывков сосудистой ткани дальнейшую реконструкцию выполнять нельзя. В данном случае проводится протезирование сонных артерий.
После удаления холестериновых образований и тромбов из внутренней артерии хирург приступает к эндартерэктомия из общей сонной артерии. Конечный этап – ушивание стенок сосуда нитью 5-0, или 6-0.
Кровоток восстанавливается строго по следующей схеме:
- Снимается зажим с внутренней сонной артерии (на несколько секунд);
- Внутренняя артерия вторично пережимается у анастомоза;
- Снимается фиксатор с наружной сонной артерии;
- Снимается зажим с общей артерии;
- Снимается повторный зажим с внутренней сонной артерии
Симптоматика, осложнения и методы диагностики
Диагностика атеросклероза (бляшек на сонных артериях) комплексная и основывается на данных анамнеза и жалобах пациента. Возможны проявления симптомов, вызванных дефицитом кислорода в мозгу:
мигрень;
проблемы со сном; повышение утомляемости как при физических, так и при умственных нагрузках; затрудненная концентрация внимания; проблемы с запоминанием; чувство тяжести в голове и шум в ушах.
Проявление подобной симптоматики должно стать поводом для обращения к врачу, поскольку впоследствии возможно ухудшение состояния пациента.
При уменьшении просвета сонных артерий может наблюдаться транзиторная ишемическая атака (ТИА). Длится она до 24 часов и имеет признаки, сходные с признаками инсульта. Признаки ТИА склонны исчезать сами по себе в течение суток. Проявление ТИА говорит о повышенном риске возникновения инсульта и требует срочного врачебного осмотра.
Мы рекомендуем!
Изучив методы Рената Ачкурина по восстановлению сосудов и их очистки от ХОЛЕСТЕРИНА, а также профилактике ИНФАРКТОВ и ИНСУЛЬТОВ — мы решили предложить его и вашему вниманию …
Читать подробнее…
Симптомами ТИА можно назвать следующие:
затрудненность речи; потеря чувствительности и асимметричность одной половины лица; снижение или полная потеря зрения в одном глазу; трудности с поддержанием равновесия, нарушения координации.
Самым опасным последствием стеноза может стать инсульт. Нарушение кровоснабжения мозга может быть спровоцировано несколькими путями:
уменьшение просвета сонной артерии, постепенно приводящее к дефициту кровоснабжения мозга;
отрыв бляшки и блокада более мелких сосудов, что приводит к их разрыву и кровоизлиянию в мозг; блокировка кровотока сгустком крови может быть вызвана при неровных стенках атеросклеротического отложения.
При диагностике осуществляется проверка уровня холестерина в крови, замер просвета, измерение давления и прослушивание сонной артерии. На основании полученных данных назначаются дополнительные диагностические процедуры:
Отзыв нашей читательницы — Виктории Мирновой
Недавно я прочитала статью, в которой рассказывается о натуральном сиропе Холедол для снижения холестерина и нормализации сердечно-сосудистой системы. При помощи данного сиропа можно БЫСТРО снизить ХОЛЕСТЕРИН, восстановить сосуды, устранить атеросклероз, улучшить работу сердечно-сосудистой системы, очистить кровь и лимфу в домашних условиях.
Я не привыкла доверять всякой информации, но решила проверить и заказала одну упаковку. Изменения я заметила уже через неделю: перестало беспокоить сердце, начала лучше себя чувствовать, появились силы и энергия. Анализы показали снижение ХОЛЕСТЕРИНА до НОРМЫ. Попробуйте и вы, а если кому интересно, то ниже ссылка на статью.
Читать статью —> УЗИ с допплерографией.
Позволяет в режиме реального времени отследить ток крови и структурные изменения стенок сонной артерии.
Компьютерная томография.
Более детальная оценка состояния стенок, получаемая после введения контрастного вещества.
Магнитно-резонансная терапия.
Безболезненная процедура, помогающая определить ток крови и нарушения структуры артерии и более мелких сосудов.
Ангиография.
Используется крайне редко, поскольку требует ввода рентгеноконтрастного вещества. Это может спровоцировать отделение бляшки, что грозит ишемическим инсультом.
Для снижения уровня ХОЛЕСТЕРИНА в организме Елена Малышева рекомендует новый метод на основании современного препарата Холедол.
В его состав входят семена и сок амаранта, и другие натуральные компоненты, которые эффективно снижают уровень холестерина, нормализуют тонуса вен, очищают кровь и лимфу, препятствуют отложению холестериновых бляшек, улучшают общее состояние организма. При этом используются только натуральные компоненты, никакой химии и гормонов!
Читать о методике Малышевой…
Порядок выполнения операций на сосудах шеи
Операция на сонных артериях подразумевает извлечение атеросклеротической бляшки из их просветов с последующим восстановлением кровотока. Выбор того или иного способа хирургического лечения определяется тяжестью течения заболевания. Решением этого вопроса занимается исключительно врач.
Существует 2 типа вмешательств, проводимых на крупных артериях: эндартерэктомия и баллонная ангиопластика с последующим стентированием. Первый тип операций выполняется под регионарной или общей анестезией. Производится разрез, через который атеросклеротическая бляшка выводится наружу.
Обнаружение и отделение сонной артерии особых трудностей, как правило, не вызывает. Определенные проблемы могут возникнуть, если вмешательство проводится в области разветвления или сонного треугольника. Во время операции пациент пребывает в сидячем положении, под голову подкладывают валик и слегка поворачивают ее набок.
Параллельно нижней челюсти производится надрез, через который хирург получает доступ к пораженному сосуду. С помощью пинцета и зажимов артерию отделают от вен и нервных окончаний. В некоторых случаях используется шунт, представляющий собой гибкую искусственную трубку, которая устанавливается в полость главного сосуда шеи, что способствует восстановлению мозгового кровообращения. Такая процедура называется шунтирование сонной артерии.
Показаниями к введению шунта считаются:
- сужение более чем на 80%;
- перекрут сосуда, вызванный аневризмой;
- двухсторонний характер патологического процесса.
Операция на сонной артерии, видео:
Восстановление просвета и стентирование — более эффективный и безопасный способ хирургического лечения. Проводится операция под местным наркозом. Через прокол в паховой области в бедренный сосуд устанавливается катетер, через который подаются устройства для расширения и стентирования. Операция проводится под постоянным рентгенологическим контролем, в просвет артерии вводится баллон, который затем расширяется и способствует восстановлению нормального диаметра сосуда.
Существуют и дополнительные способы хирургического лечения атеросклероза сосудов шеи. Это протезирование сосудов и эверсионная каротидная эндартерэктомия. Такое количество способов лечения связано с широкими возможностями современной малоинвазивной хирургии и наличием нескольких типов устройств, используемых для восстановления просвета сосуда. Технология проведения этих операций мало чем отличается. Протезирование показано при распространенном патологическом процессе, высоком риске разрыва артерии.
Если закупорка произошла в начальных отделах артерии, ее устранение может проводиться методом выворачивания. Это и есть эверсионная операция. Глубокую сонную артерию извлекают и выворачивают до обнаружения бляшки. После устранения закупорки сосуд возвращается на прежнее место и фиксируется посредством наложения швов. Это более быстрый и простой способ лечения заболевания, который может использоваться лишь при наличии сгустков небольших размеров.
Риск развития осложнений присутствует при любых операциях, при эндартерэктомии он не превышает 1%, вероятность летального исхода оценивается в 0,1%. Особенно сложными в исполнении являются экстренные операции при повреждении сосудов шеи. Основными последствиями таких травм являются массивные кровопотери, острое нарушение кровоснабжения головного мозга, которое за несколько часов может привести к смерти пациента. Хирургическое вмешательство выполняется по общей схеме, однако возникающие в процессе затруднения снижают возможность благоприятного исхода.
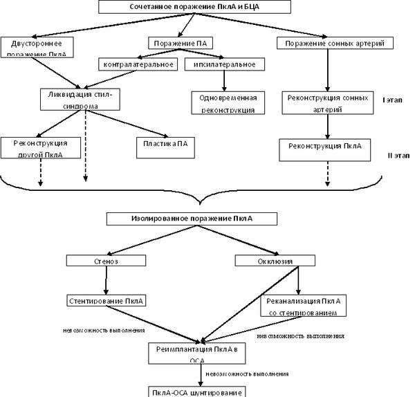
Хирургическая тактика при сочетанном поражении
При сочетанных поражениях каротидного бассейна и подключичной артерии первоочередность реконструкции сонных артерий не вызывает сомнений. Это связано с более высокой опасностью развития острых нарушений мозгового кровообращения (ОНМК) в каротидном бассейне при поражении сонных артерий, чем в вертебробазилярном бассейне при поражении подключичной артерии. Кроме того, при операциях реииплантации или шунтирования общая сонная артерия является артерией-донором, и операция сопровождается ее пережатием, что, при поражении второй сонной артерии, может привести к ОНМК в каротидном бассейне. Эмбологенный характер бляшки в каротидной бифуркации повышает риск развития ОНМК в каротидном бассейне при реконструкции подключичной артерии.
При контралатеральном поражении сонных артерий и подключичной артерии 1-м этапом выполняется каротидная эндартериэктомия, реконструкция подключичной артерии производится не ранее чем через 2-3 нед. При ипсилатеральном поражении сонных артерий и подключичной артерии возможно выполнение как этапных, так и одномоментных операций: каротидной эндартериэктомия и имплантации подключичной артерии в общую сонную артерию. При гемодинамически значимых поражениях обеих сонных артерий и поражении подключичной артерии первым этапом восстанавливается кровоток в сонной артерии с более значимым поражением. Вторым этапом проводится хирургическое вмешательство на второй сонной артерии.
При двустороннем поражении подключичной артерии первым этапом проводится реконструкция артерии на стороне стил-синдрома, а при его отсутствии – артерии с более выраженным стенозом.
При ипсилатеральном поражении позвончной артерии и подключичной артерии показана одномоментная реконструкция указанных артерий.
При контралатеральном поражении позвончной артерии и подключичной артерии первым этапом выполняется реконструкция подключичной артерии (для устранения стил-синдрома). Реконструкция пораженной позвончной артерии проводится только при отсутствии регресса клиники вертебробазилярной недостаточности.
Нерешенным остается вопрос о тактике хирурга при поражении левой подключичной артерии и передней межжелудочковой ветви (ПМЖВ) у пациентов, которым показана или проводилась ревасуляризация миокарда. Предложено несколько подходов для решения этой проблемы:
использование других графтов для реваскуляризации ПМЖВ.
хирургическая коррекция поражения подключичной артерии. Нерешенным остается вопрос о хирургической тактике: показана данным пациентам этапная или одномоментная операция, сроки этапных вмешательств, возможность выполнения операций у пациентов, перенесших МКШ и т.д.
ангиопластика и стентирование подключичной артерии являются хорошим методом профилактики и лечения синдрома коронарно-мамарно-подключичного обкрадывания. К сожалению, отмечается относительно высокий процент развития рестеноза (13-16%), отсутствуют результаты по изучению отдаленной проходимости. Открытым остается вопрос об дезагрегантной терапии после стентирования подключичной артерии: плавикс, который показан пациентам после стентирования, увеличивает объем кровопотери и риск развития кровотечений после операций коронарного шунтирования.
Алгоритм ведения пациента с изолированным или сочетанным поражением подключичной артерии представлен на рисунке.
Церебро-васкулярные заболевания показания к хирургическому лечению
Начнем с патологии сосудов головного мозга. При наличии данной патологии показанием к выполнению операции является:
- наличие аневризмы какого-либо из сосудов головы, а также артерио-венозной мальформации;
- патологическая извитость одного из крупных сосудов шеи;
- тромбоз сосудов головного мозга, при отсутствии возможности проведения тромболизиса (например, при наличии у пациента противопоказаний к тромболизисной терапии);
- наличие атеросклеротической бляшки в соответствующем сегменте кровеносного русла, которая перекрывает сосудистый просвет на 40 % и более;
- травма сосудов головы и / или шеи.
Выполняются не только операции на сосудах головы, но и операции на сосудах шеи. Что вполне логично, ведь кровь к головному мозгу изначально течет по сосудам шеи, а уже потом попадает непосредственно в сосуды головы.
Какие же операции выполняются при наличии соответствующих показаний?
Целостная аневризма
Рассмотрим возможные виды операций, соответственно каждому из вышеназванных показаний. При наличии целостной аневризмы выполняют:
- клипирование шейки аневризмы;
- эндоваскулярную окклюзию;
- стереотаксическую электрокоагуляцию;
- искусственное тромбирование аневризмы.
Выполнение операции клипирования требует обеспечения прямого доступа к аневризме, то есть, подразумевает необходимость трепанации.
Разорвавшаяся аневризма
При наличии разорвавшейся аневризмы выполняют:
- удаление гематомы;
- эндоскопическую эвакуацию гематомы;
- стереотаксическую аспирацию гематомы.
Таких пациентов ведут консервативно, как при ОНМК по геморрагическому типу, но при наличии сформировавшейся гематомы приходится прибегать к одной из вышеназванных хирургических техник.
Извитость артерий
При выявлении патологической извитости артерии, несущей кровь к головному мозгу, выполняют:
- баллонную ангиопластику;
- ангиостентирование.

Баллонная ангиопластика
Оба метода являются мини-инвазивными, не требуют выполнения широких операционных разрезов.
Рекомендация читателей:
Для чистки СОСУДОВ, профилактики тромбов и избавления от ХОЛЕСТЕРИНА — наши читатели пользуются новым натуральным препаратом, который рекомендует Елена Малышева. В состав препарат входит сок черники, цветы клевера, нативный концентрат чеснока, каменное масло, и сок черемши.
Закупорка артерий тромбом
При закупорке сосудов, несущих кровь к головному мозгу, тромбами показано проведение одного из следующих вмешательств:
- каротидная эндартерэктомия;
- стентирование сосуда в месте его обтурации;
- селективный тромболизис.

Каротидная эндартерэктомия
Из всех перечисленных вмешательств только каротидная эндартериэктомия требует выполнения операционного разреза, подразумевает прямое удаление тромба. Но сегодня чаще применяют стентирование или же селективный тромболизис, ввиду их меньшей травматичности.
Устранение атеросклеротической бляшки
При наличии атеросклеротической бляшки, вызывающей гемодинамический сбой, показано выполнение:
- эндартерэктомии;
- баллонной ангиопластики;
- ангиостентирования.

Стентирование артерии
Эндартерэктомия подразумевает непосредственное удаление бляшки из сосуда. При выполнении баллонной ангиопластики проходимость русла восстанавливается путем раздувания баллона, а при выполнении стентирования – за счет установки стента.
Наши читатели рекомендуют!
Многие наши читатели для ЧИСТКИ СОСУДОВ и снижения уровня ХОЛЕСТЕРИНА в организме активно применяют широко известную методику на основе семен и сока Амаранта, открытую Еленой Малышевой. Советуем обязательно ознакомиться с этой методикой.
При локализации повреждения на уровне шеи производится послойное рассечение мягких тканей, поиск источника и остановка кровотечения. А при локализации повреждения на уровне головы производится трепанация, с последующим поиском источника и остановкой кровотечения. В ходе таких вмешательств накладывают специальные сосудистые швы.
Операции при извитости сонных артерий
Оперативное лечение извитости или перегиба сонной артерии необходимо тогда, когда они вызывают нарушения гемодинамики с симптоматикой ишемии головного мозга. Операции направлены на ликвидацию измененного участка путем резекции с выпрямлением артерий (редрессация). В сложных случаях, когда патологическая извитость занимает большой участок, его удаляют совсем, а сосуд протезируют.
Операция при извитости сонной артерии может быть проведена как под общим, таки под местным обезболиванием. Применяется такой же разрез, как при каротидной эндартерэктомии. Вмешательство обычно хорошо переносится больными и считается безопасным.
Осложнения после операций на сонной артерии
После каротидной эндартерэктомии возможны следующие осложнения:
- Инфаркт миокарда или инсульт;
- Рецидив болезни (повторное образование бляшки);
- Затруднение дыхания;
- Повышение артериального давления;
- Поражение нервов;
- Раневая инфекция.
Значительно реже встречаются осложнения после стентирования, но и при щадящей операции возможны негативные последствия, среди которых самым серьезным является образование тромба. К другим неприятным моментам, с которыми приходится сталкиваться хирургам, относятся :внутреннее кровотечение, травма в области введения катетера, повреждение стенки артерии, аллергическая реакция, смещение стента внутри сосуда. В первые дни наблюдается затруднение при глотании, осиплость голоса, «комок в горле», учащенное сердцебиение. Постепенно неприятные симптомы проходят полностью.

Comments
(0 Comments)