Как выгодно платить за коммунальные услуги
Оплата квитанций за коммунальные услуги отбирает с каждым годом все больше денег у жильцов многоэтажных домов. Такая ситуация связана с истощением природных ресурсов, которые обеспечивают нас теплом, светом и водопроводной водой.
Однако выжить в таких условиях под силу не каждому, потому люди, желающие узнать, как сэкономить на ЖКХ, уже давно начали пользоваться полезными советами от экспертов.
Есть несколько проверенных и эффективных методов сохранения семейного бюджета, которые будет очень просто проверить на практике.
Как сэкономить на ЖКХ: пошаговая инструкция

- инвалиды;
- родители детей-инвалидов;
- пожилые люди в возрасте старше 80 лет;
- дети до 1.5 лет;
- дети-сироты, недостигшие совершеннолетия.
Если вы обнаружите таковых, то можете получить скидку на коммунальные платежи от 30 до 50%. Также платить меньше могут многодетные семьи, в которых проживает от 3-х и более детей до 16-летнего возраста или после него, но при условии, что они являются учениками общеобразовательных учреждений. Если же вам удалось найти несколько категорий льготников в своей семье, вы можете выбрать, по какой из них вам будет выгоднее всего оплачивать счета.
- вы являетесь собственником жилья или участником кооператива;
- вы являетесь нанимателем, который живет в муниципальном или государственном жилье;
- вы арендатор, который снимает квартиру у частных лиц.

Выписываем из квартиры всех лишних
. Чтобы узнать, как сэкономить на квартплате, нужно подумать, сколько человек фактически проживает на вашей жилплощади и сколько человек на ней прописаны. Наверняка найдутся те, кто просто числится в документах и в то же время отнимает деньги из вашего семейного бюджета. Постарайтесь избавиться от всех «жителей-призраков» и сумма в ваших квитанциях станет существенно меньше. Для того чтобы выписать человека из квартиры, вы можете обратиться к нему лично или же через суд. Наиболее благоприятно такие вопросы удается решать владельцам приватизированных квартир, при условии, если выписываемые лица не имеют права пожизненного проживания, т.е. отказались в свое время от приватизации.Даже после того, как вы внимательно изучите состав своей семьи, может случиться так, что не удастся обнаружить объективных факторов, которые позволят воспользоваться приведенными выше законными хитростями. Это не повод для отчаяния!
Вы можете узнать, как сэкономить на услугах ЖКХ, если оптимизировать свое потребление ресурсов. Придерживайтесь простых правил и заметите, как счета уменьшаются, а ваш семейный бюджет увеличивается.
Экономим на освещении
В Бельгии есть очень хорошая традиция, при наступлении темноты там принято использовать для освещения помещений свечи. У нас такой романтический способ иллюминации вряд ли бы прижился, так как хорошая свечка на несколько десятков часов стоит дороже, чем электроэнергия. Выход один – экономить свет!
Делаем это при помощи ввода в повседневную жизнь таких правил:
- Меняем все лампочки накаливания на экономные светодиодные аналоги. Не пугайтесь их стоимости – она абсолютно аргументирована, в среднем одна инновационная лампа помогает сохранить в месяц от 50 до 80% электроэнергии. Кроме того, такие осветительные приборы имеют срок службы до 10 лет.
- Учимся использовать по максимуму дневной свет. Для этого нужно по возможности сделать как можно больше окна, не загромождать подоконники цветочными горшками и прочими безделушками, поклеить в комнате светлые обои, которые будут хорошо отражать свет.

- Учимся выключать то, чем не пользуемся. Абсолютно все электроприборы, работающие в режиме ожидания, потребляют электроэнергию. Это значит, что телевизор, компьютер и прочая электроника «тянет» деньги из вашего бюджета даже тогда, когда вас нет дома. Чтобы прекратить расточительство, не ленитесь выключать все из сети, также помните, что даже неподключенное к прибору, но вставленное в розетку, зарядное устройство также заставляет ваш электросчетчик накручивать киловатты.
- Ставим датчики движения. Нажимать кнопку выключателя каждый раз при выходе из комнаты взрослый человек научится за продолжительное время. Чтобы не терять драгоценные ресурсы, пока выработается полезная привычка, можно воспользоваться датчиками движения, они умеют самостоятельно гасить свет, когда из комнаты выходят.
- Покупаем энергосберегающую технику. Бытовые приборы нового поколения могут потреблять намного меньше энергии, но иметь при этом высокую мощность. Такая техника имеет класс энергосбережения А и выше, ее покупка обойдется дороже, но уже через несколько месяцев себя окупает.
Платим меньше за отопление
Чтобы узнать, как меньше платить за отопление квартиры, стоит сразу разобраться, стоят ли счетчики тепла в вашем доме или подъезде.
Если таковых нет, нужно обязательно установить, ведь так можно будет вычеркнуть из расходов оплату магистралей, через которые к вам идет тепло.
Также можно существенно снизить затраты, если позаботиться об обеспечении комфортного микроклимата дома, сделать это помогут такие советы:
- Замена окон и балконных дверей. Через старые оконные рамы и балконные двери может «выветриваться» до 70% тепла, предназначенного для обогрева помещения. Замените отжившие свой век окна на энергосберегающие стеклопакеты – они помогут согреть квартиру, а также защитят вас от уличного шума.

- Утепление подъезда. Позаботьтесь, чтобы дверь в парадном всегда была плотно прикрытой, это не пропустит в вашу квартиру холодный воздух. Также постарайтесь заменить старые окна на лестничных клетках и сразу увидите, насколько теплее станет в подъезде и в квартире.
- Утепляем фасад здания. Сейчас можно утеплить не только окна и двери, но и стены квартир. Эта услуга не из дешевых, но оценить ее по достоинству вы сможете уже при первых морозах.
Снижаем потребление воды

Использование воды также можно свести к минимуму, если оптимизировать свои расходы. Для того чтобы счета не вводили нас в состояние паники, нужно взять на вооружение такие советы:
- Используем воду грамотно. Принимайте душ вместо ванной, мойте посуду в раковине с заглушкой, а еще лучше, используйте посудомоечную машину. Стирайте белье только тогда, когда барабан машинки будет полностью заполнен, выключайте кран, когда чистите зубы. Все эти простые хитрости помогут значительно снизить затраты.
- Чиним и меняем сантехнику. Прокапывающий кран или протекающий унитаз – это минус до 140 л воды в месяц. Чтобы не тратить зря свои деньги, не поленитесь уделить время ремонту и замене тех частей и элементов, которые уже износились.
- Оборудуем краны аэраторами. Аэратор – это распылитель, который надевается на кран. Он позволяет увеличить поток воды при маленьком напоре. Следовательно, вы сможете делать все те же водные процедуры, что и раньше, но потреблять при этом меньше ресурсов.
- Экономим на сливе. Следует заменить свой старый бачок новым, оборудованным кнопкой экономного слива. Если же такой возможности нет, то можете схитрить, возьмите пластиковую емкость, это может быть канистра или бутылка в 1.5-2 литра, наполните ее водой, и опустите на дно бачка. Так вы сможете сберечь до 180 л воды в день на одном только унитазе.
Тем, кому интересно, как сэкономить на квартплате в квартире, все эти советы непременно понадобятся. Вы можете ждать помощь от государства, а можете самостоятельно начать экономить на потреблении газа, воды и электроэнергии. Принимайте только законные меры по снижению затрат на ЖКТ и вам удастся без труда сохранить немалую часть своего семейного бюджета.
Читайте далее
Оставьте комментарий и вступите в дискуссию
Кто обязан оплачивать коммунальные услуги?
На сегодняшний день существует множество форм использования недвижимости, предполагающих проживание в помещении лиц, не являющихся собственниками.
Именно поэтому вопросы о том, кто должен оплачивать предоставляемые коммунальные услуги, возникают довольно часто.
С одной стороны, все просто – платить коммунальные платежи должен тот, кто ими пользуется, но как разъясняет ситуацию действующее законодательство?
Нормативная база

Большинство вопросов, возникающих в сфере ЖКХ, регулирует Жилищный кодекс Российской Федерации. Так, оплате коммунальных услуг посвящен 7 раздел законодательного акта, подразделяющего платежи на несколько составляющих:
Внимание! Если у вас возникнут вопросы, можете бесплатно проконсультироваться в чате с юристом внизу экрана или позвонить по телефонам: +7 (499) 938-41-00 Москва; +7 (812) 467-41-55 Санкт-Петербург; +7 (800) 350-23-69 доб.480 Бесплатный звонок для всей России.
Спорные ситуации, возникающие при оплате КУ, разрешаются на основании:
Индивидуально для каждого субъекта могут быть применены законодательные акты регулирующие коммунальные платежи, утвержденные органами местного самоуправления.
Кто платит коммунальные платежи прописанный или собственник?
Согласно п. 3, ст. 30 ЖК РФ, содержать жилую или коммерческую недвижимость, а также коммуникации и помещения общего пользования, расположенные в МКД, обязан собственник. Таким образом, материальная ответственность владельцев помещений возникает независимо от того, проживает он на данной территории или нет.

Что касается прописанных в жилом помещении лиц – действующее законодательство не обязывает таковых оплачивать коммунальные услуги. Кроме того, полную ответственность за несвоевременную и не полноразмерную оплату предоставляемых ресурсов несет исключительно собственник.
Кто платит коммунальные платежи при аренде квартиры?
Сдача квартиры в аренду – распространенное явление, предполагающее эксплуатацию помещения третьими лицами на основании договора, включающего в себя следующие обязательные пункты:
В случаях, когда по договору аренды взять на себя расходы за коммунальные услуги обязан собственник, все квитанции оплачивает владелец помещения любым удобным для него способом. Если же по условиям документа вносить денежные средства обязан арендатор, на него возлагается ответственность за своевременную и полноразмерную оплату всех предоставляемых ресурсов.
По согласованию с собственником квартиры наниматель вправе заключить договор с организацией, занимающейся управлением МКД, и вносить коммунальные платежи лично либо компенсировать собственнику расходы на КУ после предоставления квартиросъемщиком документов, подтверждающих факт оплаты услуг.
Кто платит коммунальные платежи при аренде нежилого помещения?

Согласно п. 2, ст. 616 Гражданского кодекса РФ, арендатор обязан содержать эксплуатируемое помещение в надлежащем состоянии, своевременно оплачивая все предоставляемые услуги и ресурсы. Таким образом, съем нежилого помещения предполагает использование коммунальных услуг, а оплата коммунальных платежей производится в порядке, установленном в договоре аренды.
В данном случае платить по счетам может как собственник недвижимости, так и арендатор, предварительно заключивший соглашение с управляющей или ресурсоснабжающими организациями (с согласия владельца помещения).
Кто платит коммунальные платежи при покупке квартиры?
На основании ст.153 ЖК РФ, обязанность по оплате коммунальных услуг возлагается на новоиспеченного владельца помещения с момента регистрации прав собственности на имущество и получения соответствующего свидетельства. Однако на практике часто встречаются случаи передачи вместе с ключами от квартиры и задолженности за КУ.
Приобретение квартиры всегда должно сопровождаться тщательной проверкой всех документов, поскольку условия погашения образовавшейся задолженности за предоставляемые услуги и ресурсы прописываются в договоре купли-продажи помещения.

Для предотвращения возникновения спорных ситуаций, перед подписанием документов покупателю желательно:
- ознакомиться со справкой об отсутствии задолженности по оплате ЖКУ;
- запросить в органах государственной регистрации информацию об отсутствии ареста на приобретаемое жилье;
- зафиксировать показания приборов учета, установленных в квартире, в акте приема-передачи жилья.
Кто платит коммунальные платежи после продажи квартиры?
Внесение платы за предоставляемые коммунальные ресурсы после продажи квартиры и регистрации прав собственности производится новым владельцем помещения. Задолженность же по оплате ресурсов ложатся на:
- продавца, если условия, прописанные в договоре купли-продажи, не предполагают передачу долговых обязательств новому владельцу;
- покупателя, при наличии соответствующих пунктов в документе.
Как правило, ЖКУ за месяц, в котором была произведена сделка, разделяются между двумя сторонами. Так, совершить оплату ресурсов по показаниям приборов учета, зафиксированным в акте приема-передачи, обязан прежний владелец, тогда как платежи за содержание, текущий и капитальный ремонт жилищного фонда разделятся между покупателем и продавцом пропорционально периоду владения.
Кто платит коммунальные платежи до получения Свидетельства о регистрации?
Согласно ст. 223 Гражданского кодекса РФ, получение Свидетельства о регистрации права собственности становится основанием для владения и распоряжения имуществом, а также оплаты ЖКУ. При покупке вторичного жилья платежи за коммунальные услуги до регистрации права собственности вносятся по условиям, прописанным в договоре купли-продажи.
Покупка квартиры в новостройке имеет несколько нюансов, поскольку услуги и ресурсы в МКД поставляются с момента введения здания в эксплуатацию. Как правило, нести расходы за содержание жилищного фонда до продажи помещений МКД обязан застройщик или организация, в чьей собственности находится строение.
Коммунальные платежи за ребенка
Согласно п.3, ст.60 Семейного кодекса РФ, лица, не достигшие совершеннолетия, вправе владеть недвижимым имуществом. При этом расходы на содержание жилья в равных долях несут родители. Стоит отметить, что проживание отдельно от ребенка и выплата алиментов не снимают обязательств по оплате коммунальных услуг.
Кто оплачивает коммунальные услуги в случае непроживания?

Если еще остались спорные вопросы, вы также можете бесплатно проконсультироваться в чате с юристом внизу экрана или позвонить по телефонам: +7 (499) 938-41-00 Москва; +7 (812) 467-41-55 Санкт-Петербург; +7 (800) 350-23-69 доб.480 Бесплатный звонок для всей России.
- текущий и капитальный ремонт жилого дома;
- содержание помещений и коммуникаций общего пользования;
- уборку лестниц, площадок, лифтов, коридоров и т.д.;
- отопление помещений общего пользования;
- работу сотрудников управляющей компании или ТСЖ;
- ОДН.
Долевое владение
Раздел жилого имущества на доли явление нередкое, согласно ст. 249 ГК РФ, каждый из участников долевой собственности обязан производить выплаты на содержание жилищного фонда соразмерно своей доли.
На практике раздельная оплата ЖКУ при таком виде собственности встречается довольно редко, как правило, оплату в полном размере вносит один из владельцев, тогда как остальные компенсируют ему расходы по факту предоставления платежных документов.
Непроживание в квартире не является законным основанием для отказа от оплаты предоставляемых услуг и ресурсов. В случае уклонения от обязанностей по содержанию жилья одним из собственников, дополнительные расходы ложатся на остальных владельцев.
Раздел лицевых счетов
Если нескольким владельцам жилого помещения не удается прийти к общему решению относительно оплаты ЖКУ, выходом из положения становится раздел лицевого счета. После оформления документов в управляющей компании или ТСЖ каждый из собственников жилья будет получать квитанции с суммой оплаты, пропорциональной доле в общей площади помещения.
Уклонение от обязанности оплаты коммунальных платежей и ресурсов в данном случае не будет влиять на расходы остальных собственников, а ответственность за образование задолженности будет лежать исключительно на владельце лицевого счета.
Основания для перерасчета
По своей сути перерасчет является повторным расчетом платы за предоставленные коммунальные услуги и ресурсы в случае:
Перерасчет начисленных сумм за коммунальные услуги возможен лишь для некоторых ресурсов. Так, оплатить вывоз ТБО, работу сотрудников ТСЖ или УК, взносы на текущий и капитальный ремонт и т.д. придется даже в случае длительного отсутствия жильцов.
Последствия неуплаты коммунальных платежей
Уклонение от оплаты ЖКУ является нарушением действующего законодательства и влечет за собой несколько видов ответственности:
- начисление пени и штрафов;
- приостановление подачи ресурсов и услуг, по которым образовалась задолженность;
- принудительное взыскание долга;
- арест недвижимости с последующим выселением.
Первоначально ресурсоснабжающая организация или управляющая компания должна уведомить собственника квартиры об образовании задолженности лично (под подпись), письменно (заказным письмом) или путем размещения соответствующей информации на информационной доске в помещении общего пользования. При неоплате КУ более месяца на сумму долга производится начисление пени.
После того как с момента образования долга по коммунальным платежам прошло более 90 дней, ресурсоснабжающая организация вправе прекратить подачу услуг собственнику помещения до полного погашения задолженности. Параллельно с отключением от сети снабжения управляющая компания вправе обратиться в судебные органы для взыскания задолженности.
По решению суда, служба судебных приставов производит взыскание необходимой суммы путем ареста имущества и счетов. Кроме того, до погашения долговых обязательств собственник жилого помещения может быть ограничен в выезде за пределы РФ.
Выселение жильцов возможно лишь при пользовании муниципальным жильем (при неоплате КУ за период, превышающий 6 месяцев). Если же квартира находится в собственности и является единственной, выселение жильцов невозможно.
Нюансы и частные случаи
В сфере оплаты ЖКУ существует ряд нюансов, незнание которых приводит к негативным последствиям для собственников помещения:
Как сэкономить на коммунальных платежах
Прошли те времена, когда коммунальные платежи казались несущественными. Тарифы растут, и сейчас мы вынуждены ежемесячно платить сумму, которая уже изрядно бьет по карману. Секретами, как можно вполне законно сэкономить на коммунальных платежах, делятся юристы, представители управляющих компаний и рядовые пользователи.
«Эта тема является излюбленной у наших клиентов, так как порой счета за ЖКХ пугают своими масштабами, – сказала корреспонденту «МИР 24» ведущий юрист Европейской Юридической Службы Србуи Иващенко. – Однако не всегда это означает, что тут что-то не так.
Когда мы становимся собственником жилого помещения, у нас появляется обязанность по внесению платы за коммунальные услуги, капитальный ремонт и содержание жилого помещения, за текущий ремонт в многоквартирном доме. В квитанции могут быть и иные статьи расходов.
Следует разобраться в том, насколько они обоснованы».
Платите только за то, чем вы действительно пользуетесь, а от всего остального официально откажитесь.
Вот что рассказал директор управляющей компании «Городские усадьбы» Вадим Казинец: «Вы можете отказаться от радиоточки, если не пользуетесь стационарным радиоприемником.
Для этого придется обратиться в «Российские сети вещания и оповещения», либо подать заявку в Центр госуслуг «Мои документы» (МФЦ)».
Если вы пользуетесь спутниковым телевидением или просто не смотрите телевизор, то вам стоит отказаться от коллективной телевизионной антенны. Узнайте в вашем жилищно-эксплуатационном управлении (ЖЭУ), какая фирма ее обслуживает, и напишите туда заявление на отключение. Следует помнить, что, если у вас есть долг за антенну, сначала придется его оплатить, и только потом вас отключат.
Можно отказаться также и от стационарного телефона, ведь сегодня многие окончательно перешли на пользование мобильными.
Если вы все же хотите оставить его, но пользуетесь им крайне редко, то можно перейти на другой тариф – с меньшим количеством включенных минут или с повременной оплатой. Так же стоит сделать, если вы надолго уезжаете из дома, например, на отдых.
Достаточно обратиться в ближайший центр обслуживания с заявлением о переходе на новый тарифный план. Тем более, что менять его можно хоть каждый месяц. Домофон тоже по вашему требованию может быть отключен.

Сложнее обстоит дело с отоплением. Если речь идет о частном доме, то там перекрываются батареи, и на основании данных счетчиков собственник исключает этот пункт из платежки. Однако в случае с многоквартирным домом отключить отдельную квартиру практически невозможно.
Поэтому за отопление придется платить в любом случае. То же самое касается и прочих общедомовых нужд – отчислений за ремонт, уборку территории и вывоз мусора.
Они в любом случае останутся в платежке, и стоимость их будет рассчитываться исходя из количества зарегистрированных в квартире людей.
Выпишите тех, кто не проживает в квартире
Бывает так, что реально проживает в квартире два человека, а зарегистрированы в ней все их дети и внуки, да еще и бывшие мужья и жены этих детей и внуков. А плата за часть жилищно-коммунальных услуг начисляется исходя из количества прописанных в квартире граждан.
Вот что рассказала корреспонденту «МИР 24» пенсионерка Галина Смирнова: «У нас семья состоит из двух человек, но прописаны трое, поэтому я плачу коммунальные платежи за троих. В идеале желательно выписать всех, кто в квартире не проживает. Это не всегда возможно, но стремиться к этому надо».
Есть услуги, плата за которые считается по площади помещения. «Проверьте, правильно ли указана площадь в вашей квитанции, – советует юрист Србуи Иващенко. – Обратите особое внимание на то, включены ли в площадь квартиры балконы и лоджии. По закону они не должны быть включены».
Всегда ли выгодны счетчики
Многие сейчас устанавливают счетчики, чтобы платить за воду и газ по факту. Впрочем, как выяснилось, это не всегда ведет к экономии. Давайте разберемся.
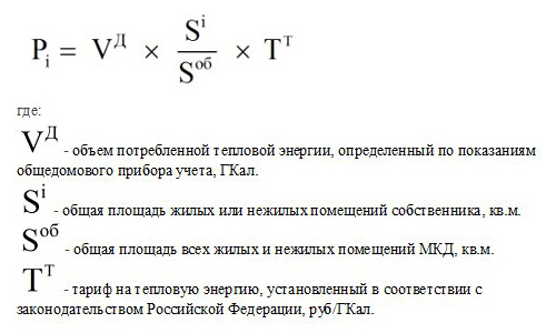
«В случае, если приборы учета не установлены, расчет коммунальных услуг происходит исходя из количества зарегистрированных в ней людей, – говорит Србуи Иващенко. – А если в квартире или доме никто не прописан, то по количеству собственников. Поэтому если собственников много, то готовьтесь к большим суммам в платежке.
В этом случае, конечно, лучше поставить приборы учета и платить по факту. Особенно выгодно платить по счетчикам, если прописано много людей, а реально проживает один или два.
А вот если наоборот – в квартире один собственник, а потребителей множество (не зарегистрированных и не установленных управляющей компанией), то, напротив, выгодно не ставить приборы учета и платить за одного человека».

Помимо счетчиков на воду и газ можно поставить счетчик тепла с возможностью регулировать температуру батарей отопления. Это тоже приведет к уменьшению расходов.
Что касается электроэнергии, то в некоторых случаях удобнее использовать многотарифный счетчик. Все дело в том, что тарифы на электроэнергию зависят от времени суток. Имея многотарифный счетчик и потребляя электричество в ночное время, вы будете платить примерно в четыре раза меньше, чем по дневному тарифу.
Конечно, вы не сможете совсем избежать дневного и вечернего потребления электроэнергии, но можно легко добиться 25% экономии, если вы включаете посудомоечную и стиральную машинку, а также мультиварку, запрограммировав их на работу на период с 23:00 до 7:00.
В это же время можно заряжать аккумуляторы и включать электрический бойлер, если он у вас есть.
Однако для тех, кто проводит много времени дома, и волей-неволей включает электроприборы в дневное время, такой счетчик, скорее всего, окажется не выгодным. Особенно если ночью вы добиваетесь полной тишины и стараетесь не включать стиральную и прочие машинки. В этом случае однофазный электросчетчик – это то, что вам надо.
Пользуйтесь льготами и субсидиями
«Проконсультируйтесь у своих юристов или в уполномоченных органах о наличии у вас возможности получить льготы и субсидии по ЖКХ или компенсации за произведенные траты», – советует Србуи Иващенко.
Круг лиц, имеющих право на льготы при оплате ЖКХ или на субсидии, очень широк. Это инвалиды всех трех групп, семьи, в которых есть ребенок-инвалид, а также малообеспеченные, многодетные и неполные семьи.
Непростая система скидок существует для пенсионеров: льгота зависит от размера пенсии, региона и от того, какую часть от пенсии составляют платы за ЖКХ. Отдельные категории пенсионеров (например, пострадавшие от радиации, участники блокады Ленинграда, члены семей погибших участников ВОВ и т.д.
) должны получать как минимум 50%-ную льготу при оплате коммунальных услуг. А есть и такие, для которых эта льгота составляет 100%.
Если вы принадлежите к одной из многих категорий граждан, которые имеют право на льготы при оплате ЖКХ, то этим, безусловно, надо пользоваться.
Если даже один из трех прописанных в квартире людей имеет право на 50%-ную скидку, то это уже минус 1/6 часть счета. Плюс, может выясниться, что у вас есть другие преференции.
Например, отдельные категории инвалидов имеют право на бесплатную телефонизацию квартиры и бесплатное пользование радиоточкой.
Требуйте перерасчета
Бывает, что люди отсутствуют в квартире по несколько месяцев: учатся в другом городе, зимуют в теплых странах, живут все лето на даче, ездят в длительные командировки, служат в армии, наконец.
Если вы уезжаете из квартиры больше чем на пять дней, то по закону не должны оплачивать большинство коммунальных услуг за это время. Чтобы получить перерасчет, в течение 30 дней после возвращения нужно обратиться в управляющую компанию или МФЦ с заявлением и документами, подтверждающими ваше отсутствие.

«С этого года в большинстве регионов России плату за вывоз мусора взимают отдельно. Если вы отсутствовали дома более пяти суток, вам должны сделать перерасчет, – рассказывает Вадим Казинец. – Для этого по возвращении домой нужно подать заявление региональному оператору по обращению с ТКО.
В качестве доказательства подойдет копия командировочного удостоверения или приказа о направлении в командировку с приложением копий билетов на автобус, поезд или самолет. Справка о лечении в больнице или на курорте, счет за гостиницу, хостел, мотель. Справка консульства или дипломатического представительства РФ в стране пребывания.
Словом, любой документ, подтверждающий ваше отсутствие дома».
Если вы не жили в своей квартире месяц или более, доказательством этого может быть отсутствие начислений за воду или электричество (допускается использование 30 киловатт-часов электроэнергии в месяц).
Можно также принести справку из садоводческого или огороднического товарищества о том, что вы были на даче. Конечно перерасчет вам сделают только в том случае, если вы зарегистрированы в квартире.
Если вы живете на съемной квартире и хозяева вас не зарегистрировали, то в управляющей компании вам ничем не помогут.
Неочевидные лайфхаки
Дальнейшие решения, которые помогут уменьшить сумму в квитанции, относятся в основном к способам экономии ресурсов. Они хорошо известны и их мы перечислять не станем.
Есть и неожиданные житейские «наработки». Одним из таких лайфхаков с нами поделилась пенсионерка Галина Смирнова. «Основная сумма в платежке набегает за воду, – говорит она. – Все знают, что ее надо экономить и не включать большой струей.
Когда всем стали ставить водосчетчики, то я заметила, что водосчетчик на горячую воду через полгода после установки перестает крутиться при включении воды очень тонкой струей. Видимо, на это влияет образующаяся в счетчике накипь. Иногда я этим пользуюсь.
Например, при полоскании белья в тазу мне нужен совсем небольшой напор воды. Так удается немножко сэкономить».
Экономия может быть куда серьезнее, если жильцы занимают активную позицию и контролируют свою управляющую компанию.
Все помещения, которые считаются местом общего пользования жильцов многоквартирного дома, теоретически могут быть источником пассивного дохода для всех.
Поэтому, если управляющая компания сдала в аренду какие-либо нежилые помещения, расположенные в доме, то она должна поделиться этим доходом со всеми жильцами. Например, уменьшив сумму в их платежках.
Вот что рассказал директор управляющей компании «Городские усадьбы» Вадим Казинец: «В одном из домов Москвы около метро «Курская» был построен большой полукруглый зал, который стал местом общего пользования для жильцов. Управляющая компания сдала его в аренду.
Собственникам квартир уменьшили плату за содержание общедомового имущества, потому что управляющая компания стала получать прибыль от аренды. Оговорюсь, что не всегда и не везде такой способ применим. Это зависит от активности жильцов и честности управляющей компании.
Но, по крайней мере, в Москве это работает».
ПОЗНАЙ ДЗЕН С НАМИ ЧИТАЙ НАС В ЯНДЕКС.НОВОСТЯХ
Топ-10 банков, в которых выгодно оплачивать услуги ЖКХ в 2019 году

Ежемесячно россияне оплачивают множество счетов по коммунальным платежам: газ, воду, электричество, содержание дома, Интернет, телефон и т.д. Если совершать платежи через кассу, то помимо основной суммы за коммунальные услуги плательщикам приходится оплачивать также и немаленькую комиссию. Конечно, часть платежей сейчас можно оплатить через интернет, банкомат или терминал, где отсутствует комиссия за операции. Однако, с помощью этих систем не всегда получается оплачивать квартплату, т.к. ее получателями часто являются управляющие компании или товарищество собственников, счета которых находятся в разных банках.
Чтобы внести платеж по квартплате, многим приходится использовать денежный перевод, за который взимается дополнительная плата в виде фиксированного процента от суммы платежа.
Таким образом, ежемесячно плательщики переплачивают от пару десятков до пары сотен рублей.
Сэкономить эти средства можно с помощью интернет-банкингов, финансовые учреждения которых позволяют переводить до 15 000 рублей в беспроцентном формате.
Изучив предложения по оплате ЖКХ 50-ти крупнейших банков страны, мы собрали для вас список из 10-ти банков с минимальной комиссией за оплату коммунальных платежей. Как оказалось, в 2019 году коммунальные услуги выгоднее всего оплачивать в таких банках как: Русский Стандарт, Хоум Кредит и Промсвязьбанк, т.к. в этих организация данная операция производится бесплатно.
Интересно, что самый крупный российский банк Сбербанк не попал в список выгодных банков для оплаты ЖКХ. Дело в том, что все переводы в Сбербанке стоят дороже, чем в других организациях. Например, при оплате коммунальных платежей вам придется доплатить от 1 до 3% от суммы перевода, но не меньше 30-ти рублей за одну операцию.
На сколько вырастут тарифы ЖКХ в 2018 году
Топ-10 банков с минимальной комиссией за оплату ЖКХ в 2019 году
- Не нашли ответа на свой вопрос? Узнайте, как решить именно Вашу проблему — позвоните прямо сейчас:
- +7(499)703-32-46 (Москва)
- +7(812)309-26-52
(Санкт-Петербург) - Это быстро и бесплатно!
Договор на коммуналку можно заключить без УК
Чтобы платить напрямую, нужно договориться с соседями и принять решение на общем собрании. Если все получится — сэкономите, уменьшите риск мошенничества со стороны УК и сможете получить от нее денег.
В жилищном кодексе была возможность для оплаты напрямую, но не все могли ее использовать. Договор между собственником и поставщиком при этом все равно не заключался: прямой могла быть только оплата. Но теперь этот пункт уже не работает.
Чаще всего у дома есть управляющая компания или ТСЖ, которые выставляют квитанции и принимают деньги.
Некоторые управляющие компании работают честно: не завышают плату, перечисляют деньги вовремя и не искажают показания. Тогда собственники не переплачивают, а дом не числится в должниках у условного энергосбыта или водоканала.
Но есть нечестные УК. Они завышают показания, неправильно начисляют плату, а деньги от жильцов не переводят поставщикам ресурсов вовремя. Иногда такие УК даже воруют деньги, а потом банкротятся или пропадают. На доме висят долги, а разбираться с ними приходится собственникам или новой УК.
Теперь жильцы многоквартирного дома могут заключить прямые договоры с поставщиками ресурсов. Платежки за коммуналку им будут выставлять не управляющие компании, а энергосбыт, межрайгаз или водоканал — то есть те компании, которые подают в дом свет, тепло и воду.
Напрямую можно платить за все коммунальные услуги:
Можно заключить прямые договоры на все виды услуг или только на вывоз мусора и отопление, в любом сочетании.
Чтобы платить напрямую, нужно провести общее собрание собственников. Договор с поставщиком ресурсов заключается со всеми собственниками одновременно. Не будет такого, что одна квартира платит напрямую в энергосбыт, а другая — управляющей компании.
Если управляющая компания или ТСЖ задолжали поставщику ресурсов деньги больше чем за два месяца, договор с ними могут расторгнуть принудительно. Для этого поставщик должен подать на УК в суд и выиграть его.
Водоканал или энергосбыт пришлют собственникам уведомление о расторжении договора с УК и заключении прямых договоров. Жильцам письменный договор заключать не нужно: отказ поставщика работать через управляющую компанию будет односторонним.
Уведомление о переходе на прямую оплату разместят где-то на видном для жильцов месте, опубликуют на сайте и напечатают в официальной местной газете.
Даже при наличии прямого договора с поставщиками ресурсов жаловаться можно по-прежнему в управляющую компанию. По закону она обязана содержать в порядке все системы в доме, даже если за воду и газ жильцы платят не ей.
Если собственник найдет ошибку в квитанции или горячая вода покажется ему недостаточно горячей, можно обратиться в УК. Управляющая компания не может сказать: «С кем заключали договор, туда и идите», — она обязана принять обращение и отреагировать. Но нести ответственность за качество услуг по прямому договору будет поставщик, а не управляющая компания.
По соглашению с поставщиком управляющая компания может ограничить ему доступ к ресурсам. Отключить в квартире должников свет может электрик из энергосбыта, а может — из управляющей компании. Они договорятся, кто это сделает: закон позволяет.
Управляющая компания зарабатывает не на ресурсах, а на обслуживании дома и содержании общего имущества. Свои деньги она не потеряет: собственники будут платить ей по согласованным тарифам за текущий ремонт, уборку подъездов и другие услуги, которые есть в договоре на управление домом.
Даже заключив прямые договоры, вы все равно будет получать квитанции от управляющей компании и обязаны их оплачивать. Там просто не будут указаны те ресурсы, которые вы оплачиваете поставщикам.
Прямая оплата услуг ЖКХ: поможет ли сэкономить новая система — МК
Как отразится на россиянах закон, позволяющий платить за тепло и воду напрямую поставщикам
Завизированный 3 апреля Владимиром Путиным закон позволяет потребителям оплачивать услуги ЖКХ без посредников. В тексте документа сказано: право разорвать отношения с управляющей компанией есть как у организаций, поставляющих ресурсы, так и у самих жильцов.
Впредь жильцы многоквартирных домов решением общего собрания могут перейти на прямые договоры с ресурсоснабжающими организациями (РСО), что, по мнению авторов нововведения, приведет к снижению неоправданно высоких тарифов и большей собираемости коммунальных платежей.
Однако у независимых экспертов есть серьезные сомнения на этот счет. По их оценкам, закон призван в первую очередь регулировать напряженные отношения между юридическими лицами: УК и РСО, так как первые задолжали ресурсникам порядка 250 млрд рублей.
Шило на мыло
Исключение недобросовестных управляющих компаний из отработанной схемы отплаты услуг ЖКХ даст возможность сэкономить, заявил глава государства в середине декабря 2017 года в ходе своей ежегодной пресс-конференции.
По словам Владимира Путина, многие УК ведут нечестную игру. «Управляющие компании сначала деньги за все собирают, а потом расплачиваются, в том числе и с ресурсными организациями, — отметил он.
— И далеко не всегда они расплачиваются своевременно и в полном объеме, и за этим мало кто смотрит».
Негодование Путина, как водится, тут же заставило вертеться все винтики бюрократического механизма страны.
Министр строительства и ЖКХ России Михаил Мень сообщил, что отстранение УК от сборов платежей за коммунальные услуги повысит их качество.
А уже 23 марта 2018 года соответствующий законопроект был принят в окончательном чтении Государственной думой, а спустя пять дней его одобрил и Совет Федерации.
Граждан наделили правом на общедомовом собрании собственников жилья принимать решение о заключении договора напрямую с РСО. При этом сами ресурсоснабжающие организации также могут отказаться от договора на снабжение коммунальными услугами через УК и перейти на прямые договоры с потребителями.
Ресурсники могут расторгнуть отношения с управляющими компаниями при условии накопившейся задолженности по оплате. Эксперты подчеркивают, что случаев, когда УК брали деньги за коммунальные услуги с жильцов, но не перенаправляли их на счета ресурсоснабжающих организаций, — предостаточно.
«В 2015 году задолженность россиян за жилищно-коммунальные услуги составила порядка 135 млрд рублей, в 2016-м уже свыше 250 млрд рублей и более 600 млрд рублей в прошлом году», — рассказал «МК» главный эксперт Центра аналитики и финансовых технологий Антон Быков.
По оценкам экспертов, 250 млрд рублей задолженности сформировалось по вине управляющих компаний. «Это и неудивительно: при общей собираемости платежей на уровне 95% УК из своего кармана должны выплачивать недостающие 5% суммы.
Отсюда и завышение тарифов, и преступные схемы хищения денег», — подчеркнул наш собеседник.
Однако даже если отрезать УК от денежного потока, тарифы меньше не станут. Ресурсникам придется расширять штат сотрудников, на чьи плечи упадут новые функции, например выбивание задолженности с неплательщиков, считает заведующий кафедрой Института отраслевого менеджмента (ИОМ) РАНХиГС Евгений Богомольный. Поставщикам ресурсов придется поднять тарифы, дабы покрыть эти расходы.
Если говорить о самих УК, у них забот не убавится. Их основные обязанности — содержание жилого фонда, его безопасное состояние, создание нормальных условий жизни собственников квартир. «Под юрисдикцию этих организаций попадают все коммуникации, их обслуживание, а также содержание придомовой территории, уборка общедомовых помещений», — подытожил Богомольный.
Чтобы дом не превратился в барак
А проблем в отношениях между собственниками и управляющими компаниями предостаточно.
«В рейтинге жалоб в сфере ЖКХ первое место занимают обращения граждан относительно расчетов, второе — претензии к управляющим компаниям: порядка 17% от общего числа жалоб по России за год», — отметила первый заместитель председателя комиссии Общественной палаты РФ по ЖКХ, строительству и дорогам Светлана Разворотнева в разговоре с «МК».
Конфликты возникают из-за того, что управляющие компании, как коммерческие организации, хотят получить от своей деятельности максимальную прибыль и делают для этого все возможное — экономят на выполнении своих прямых обязанностей или завышают тарифы на коммунальные услуги.
«В свою очередь, собственники не хотят остаться без квартиры, если тарифы станут столь неподъемными, а также не желают вместо дома жить в бараке, в который здание превращается по вине плохо работающей управляющей компании, — рассказала «МК» заместитель директора аналитического департамента «Альпари» Наталья Мильчакова. — Там, где возможно найти компромисс между этими противоречащими интересами, конфликтов нет. А там, где невозможно — в основном из-за негибкости, непрофессионализма и жадности УК, — конфликт возникает».
Например, в начале текущего года был громкий конфликт в Москве из-за того, что управляющая компания аномально повысила тарифы, а когда жильцы не смогли покрыть счета, перестала выполнять свои функции. Собственники провели целый месяц без горячей воды, уборки мусора и работающих лифтов. В итоге одну недобросовестную УК сменили на другую.
В Волгограде сейчас разгорается другой конфликт жильцов с управляющей компанией. По обоснованному мнению собственников, УК полностью игнорирует требования пожарной безопасности — и жить в их доме становится рискованно. Крыша здания протекает, а вода течет на электрощиты и проводку.
Особенно актуально эта история смотрится в свете недавней трагедии в кемеровском ТЦ «Зимняя вишня», где управляющие к пожарной безопасности относились также халатно. Но волгоградский конфликт пока не разрешен, жильцы только написали в жилищную инспекцию и потребовали проверки УК.
Закон поможет «юрикам», а не «физикам»
Собеседники «МК» убеждены, что переход на прямые договоры не поможет жильцам сэкономить. Выходит, изменением для собственников жилья станет только то, что счета за коммунальные услуги теперь будет выставлять не управляющая компания, а соответствующие РСО. Тарифы же от самого принятия такого закона и от изменений в Жилищном кодексе не вырастут и не упадут.
«После вступления закона в силу должны быть законодательно одобрены поправки в Жилищный кодекс, а потом уже, когда они будут приняты, сами жильцы многоквартирных домов на общих собраниях будут принимать решение — воспользоваться этим правом или нет, — отметила Наталья Мильчакова. — Закон предоставляет жильцам только право платить напрямую РСО. Это не обязательное условие.
Решение принимается на общедомовом собрании».
Ресурсники, в свою очередь, имеют право отказаться от прямых договоров и продолжать работать с УК, как и раньше.
«Вообще от услуг УК надо отказываться только тогда, когда УК не выполняет своих функций или завышает тарифы на ЖКХ, при условии что жильцы могут это доказать, — подчеркнула эксперт.
— А если собственники довольны работой управляющих компаний, то переходить на новую систему оплаты нет смысла».
Отказаться от услуг управляющих компаний можно двумя способами. Во-первых, по инициативе ресурсника, если есть задолженность в размере более двух среднемесячных объемов у управляющих компаний перед РСО, доказанная судом.
Другой вариант: решение общедомового собрания. Но жильцы с трудом выходят на такое обсуждение.
Люди часто бывают недовольны своим коммунальным обслуживанием, но когда приходит время предпринимать какие-то организационные усилия, им недосуг этим заниматься.
«Не думаю, что с принятием закона стоит ожидать массового перехода на прямые договоры с ресурсниками. В большинстве своем те, кто хотел отказаться от посредника в виде УК, уже это сделали, а сейчас подобные отношения будут узаконены», — считает Светлана Разворотнева.
По ее словам, закон имеет большее отношение к расчетам между юридическими лицами: «управляшками» и ресурсниками. «УК собирали деньги с жильцов, но не переводили их ресурсоснабжающим организациям.
Собственники недовольны управляющей компанией не потому, что они задерживает денежные переводы, а потому что она плохо следит за их домом, оказывает некачественные услуги, — продолжает Разворотнева. — В данном случае полный отказ от УК не поможет. Ее следует поменять.
Бывает такое, что за долги УК ресурсники отключают воду в квартирах собственников или канализацию и свет всему дому. Но все эти действия незаконны».
В конечном счете принятый закон позволит регулировать отношения конфликтующих юрлиц: УК и РСО. Что же касается собственников жилья в многоквартирных домах, то надеяться на уменьшение тарифного бремени им не следует.
- СПРАВКА «МК»: регионы с наибольшей задолженностью населения по оплате за ЖКХ, 2017 г.
- Субъект %
- Дагестан — 30%
- Ингушетия — 30%
- Кабардино-Балкария — 28%
- Северная Осетия — 27%
- Чечня — 20%



















































































































